欢迎访问昆明航空职业学院官方网站!
人才招聘
智慧校园
校长信箱
书记信箱
首页
新闻动态
学校新闻
通知公告
行业资讯
政策法规
学校概况
学校简介
学校领导
学校章程
组织架构
最美校园
联系我们
专业设置
院系设置
马克思主义学院
民航运输学院
航空工程学院
基础教学部
党建思政
党建动态
理论学习
党员风采
思政工作
主题教育
教学科研
师资力量
人才培养
实训基地
科学研究
学生工作
学工团队建设
团学活动
心理健康育人
资助育人
征兵工作
奖助贷政策
招生就业
招生信息
招生章程
报考指南
在线报名
就业指导
合作交流
通航事业部
搜索
微信公众号
手机端
联系电话:
0871-66816688
新闻动态
行业资讯
学校新闻
通知公告
行业资讯
政策法规
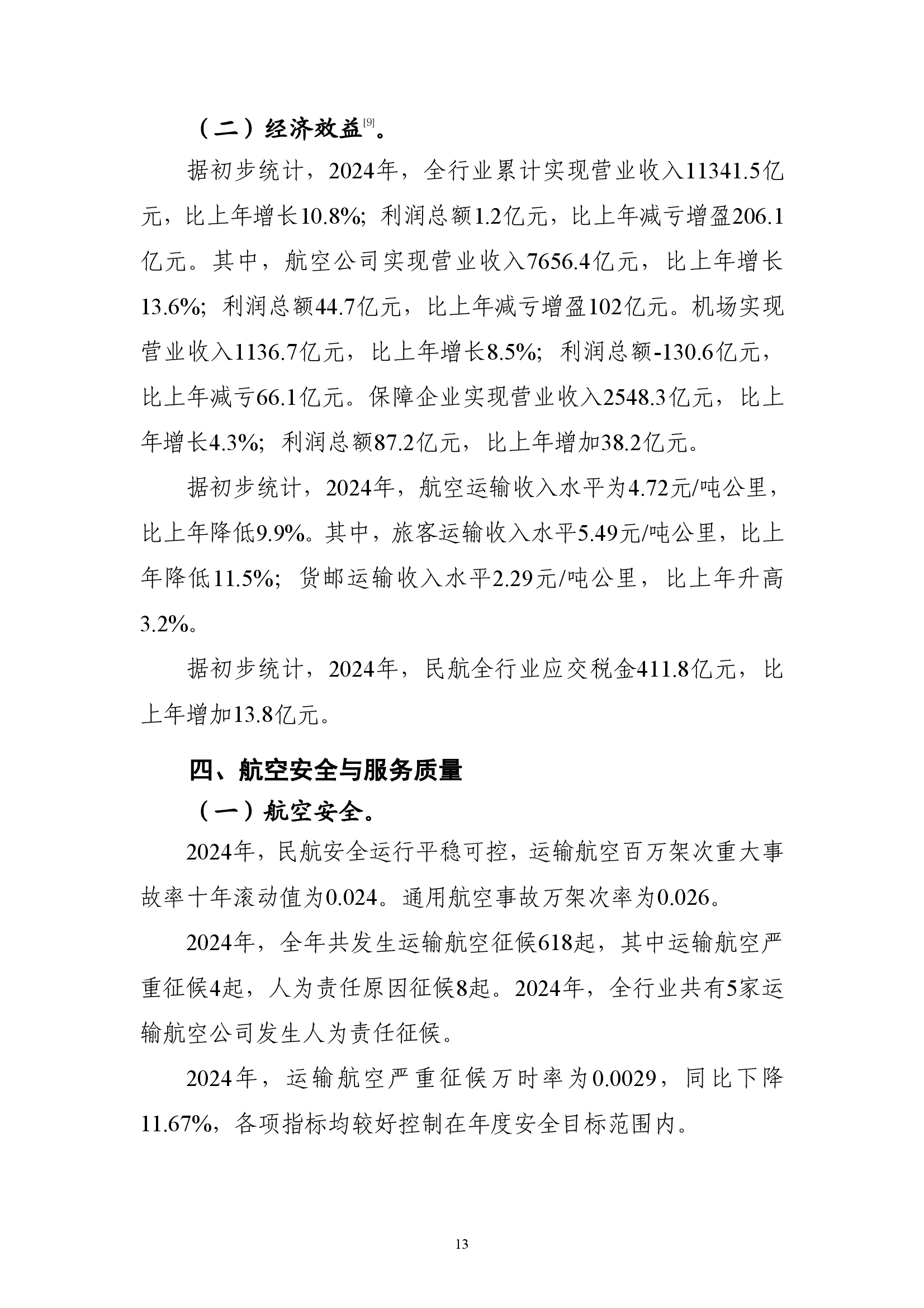
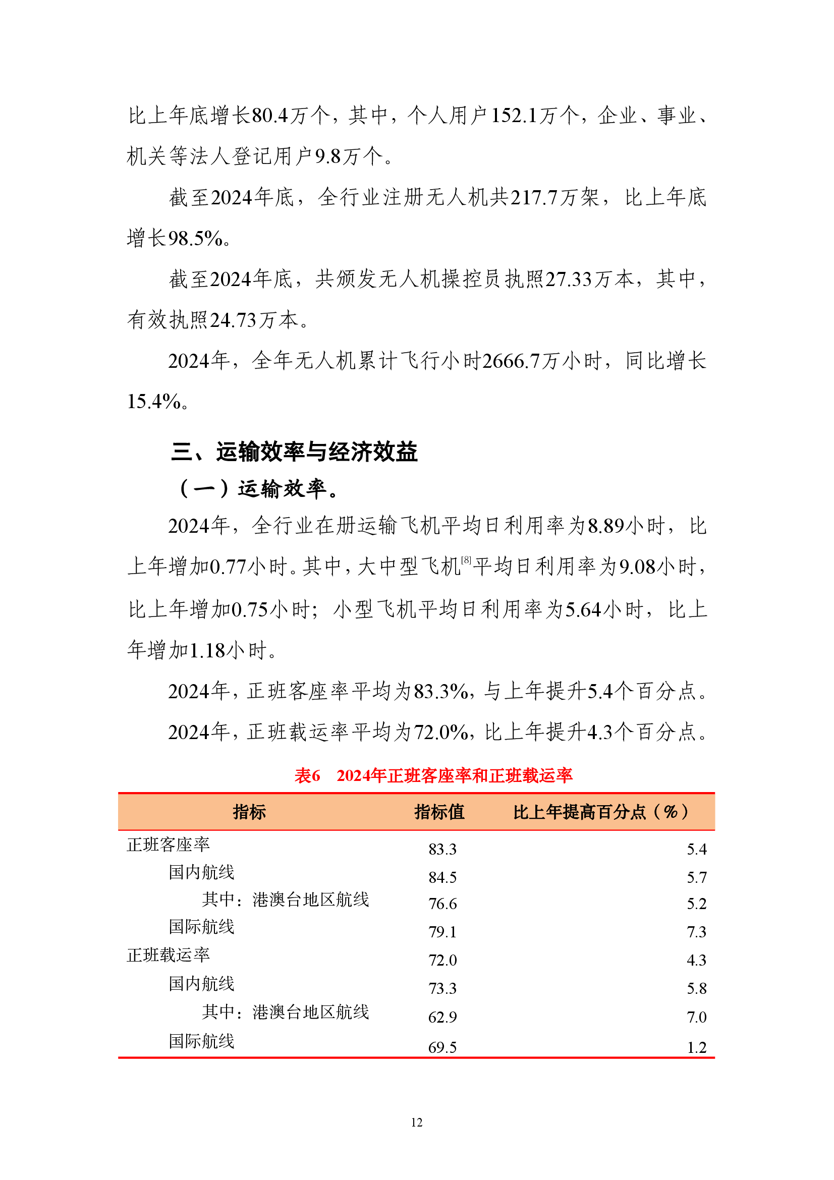
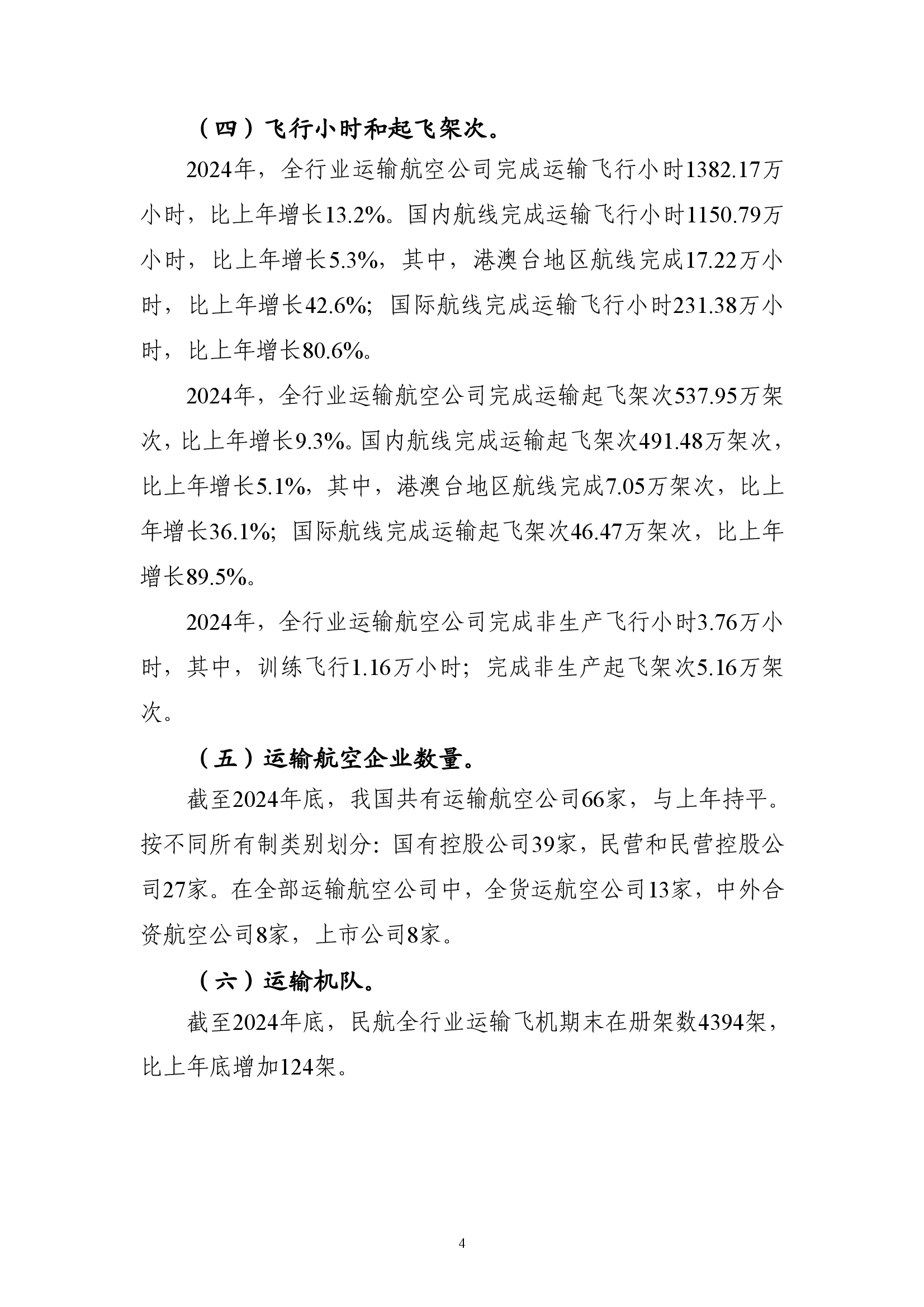
民航局发布《2024年民航行业发展统计公报》
发布时间:2025-05-20
来源:原创
阅读次数:2487
分享到:
上一篇:
没有了
下一篇:
航空学院举办 “民航知识进校园” 科普公益活动